FitMe

Fitness App for First-Time Home Trainers

May 2023
Role
UX/UI Designer
User Research
Deliverable
Mobile App Design
Timeline
May 2023
FitMe app screens
Problem

Working Out at Home is Hard

Many individuals have the desire to maintain their fitness and lead a healthier lifestyle, yet struggle to find the time or resources to consistently attend a gym. Some prefer working out in the privacy of their own homes, are beginners or at an intermediate level, or simply don't have the financial means or access to a personal trainer.

How might we help beginners and intermediate fitness enthusiasts effectively work out at home without a personal trainer?

Solution

A Comprehensive Home Workout App

We aim to create a comprehensive workout application tailored for those who prefer exercising at home, have demanding schedules, and are beginners or intermediate fitness enthusiasts. The challenge lies in facilitating effective home workouts and ensuring proper form and flexibility for these individuals. The "FitMe" app was designed to address these challenges.

User Centered Design Process

Brainstorm & Ideation

Physical fitness holds a significant place in the lives of many individuals. Their concerns revolve around their overall well-being, and finding the ideal time, exercise, and targeted muscle group that aligns with their personal needs and preferences. To address these needs, we aimed to develop a solution offering newcomers to fitness the reassurance of customizable workout routines and schedules, thus fostering daily, self-paced workouts.

To ensure our solution was well-aligned with our user base, we conducted extensive user research, employing secondary research, interviews, and surveys to accurately define our target users and tailor the app's features accordingly.

User Research and Persona

The persona defined is based on our interview and survey findings:

  1. Performance Tracking: Keep track of your workout routine and historical statistics. Receive reminders about weight and rep count.
  2. Goal Setting and Personalized Recommendations: Provides insights to establish new fitness goals and recommends personalized workout routines. Adjusts stats based on workout objectives.
  3. Motivational and Versatile: Motivates you to workout regularly, offering a variety of workout options that can be tailored to individual capabilities. The design allows for a range of exercises.
  4. Socially Engaging: Allows for shared workouts with friends or family. Integrates social media features, enabling you to share personal achievements. This smart workout solution promotes social interaction and encourages consistent workouts.
  5. Form Correctness: Ensures correct workout form to prevent injury and maximize efficiency.
User persona

User Journey

The user journey for our core users is a comprehensive roadmap of their interaction with our app, starting from their initial engagement, all the way to achieving their fitness goals. It encapsulates their experiences, challenges, and victories, helping us understand their needs better and in turn, fine-tune our app's features to create an optimal and personalized workout environment for them.

User journey map

Ideation and Sketches

After gathering insights from our interviews and surveys, we sat together to form our storyboard and user flow. Then we discussed which sketch features would be shown on our final prototype. With all the chosen sketches laid out, we began the process of constructing our app's sitemap.

Key insights from interviews and surveys Storyboard and user flow sketches

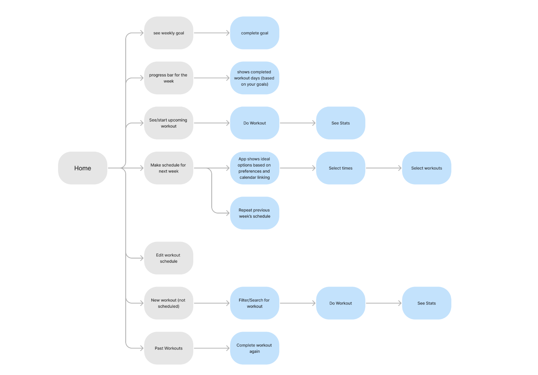
Sitemap (Information Architecture)

The initial sitemap consisted of six primary functions: weekly goal setting, progress bar, upcoming workout, schedule customization, new workout suggestions, and past workout data.

However, based on the insights gained from user testing, we recognized the significance of setting weekly goals and the need to incorporate additional features related to this aspect. Additionally, we identified that new workout suggestions and schedule customization features were complex, prompting us to streamline and simplify them during the creation of the low-fidelity wireframe.

Sitemap

Initial UI and Wireframes

Low fidelity wireframes
Hi-fi Prototype

Visual Design & Interactive Prototype

We conducted user testing with three different mood boards. A fun and cheerful theme with rounded, pastel, and soft colors was selected. The background features light pastel purple tiles that enhance content visibility and add depth, while dark purple and teal accents are used for buttons, offering easy navigation. Teal-colored elements draw attention to goal completion percentages and the weekly schedule pie chart, motivating users to stay committed to their fitness journey.

Overall, the visual design creates a welcoming and inclusive environment that fosters a positive user connection and encourages long-term engagement.

Interactive prototype High fidelity wireframes

Read More